
Intro To Arduino Yun - Let's Make It - Episode 73 - Tech-zen.tv
Explore the Arduino Yun in this episode as we dive into its dual chipsets, Linux integration, and Wi-Fi capabilities. Perfect for electronics enthusiasts!
43 items tagged "circuit"

Explore the Arduino Yun in this episode as we dive into its dual chipsets, Linux integration, and Wi-Fi capabilities. Perfect for electronics enthusiasts!

Explore the Intel Galileo in this episode of Let's Make It, as we delve into its unique integration with Arduino and Unix systems.

Join us for an exciting update on our hexacopter project and discover the latest in 7-inch touch screens for Raspberry Pi and Udoo in Episode 68 of Let's Make It!

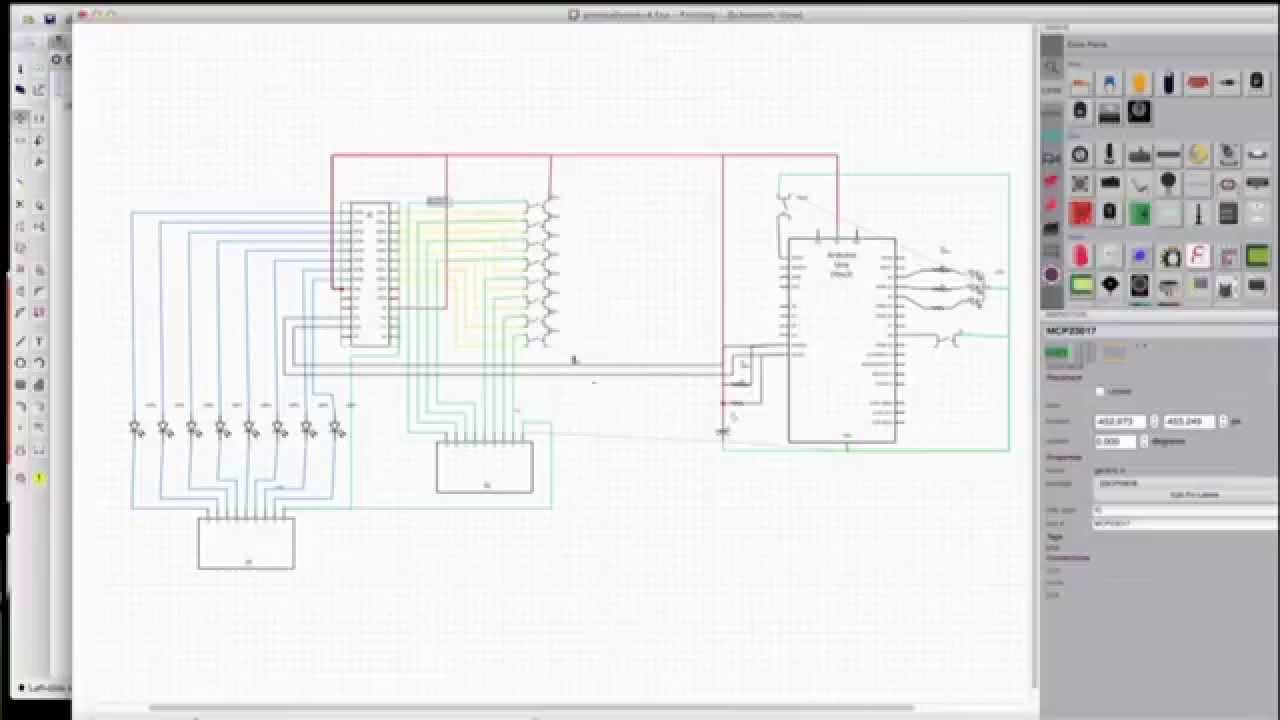
Join us for Week 1 of our EagleCAD tutorial series, where we create a schematic for testing boards and prepare for the upcoming PCB design.

Join Bob as he showcases his Raspberry Pi kiosk with Screenly and discusses app development in Swift. Don't miss insights on tech and community engagement!

Join us for a special Let's Make It episode as we explore the capabilities of MicroPython while on the road. Discover how to create small Python programs effortlessly!

Join Bob as he demonstrates logic gates and revisits the HC-SR04 in this episode of Let's Make It. Perfect for electronics enthusiasts!

Join us for a Seinfeld-style episode of Let's Make It where we share updates and experiences with Galileo. Actual projects return next week!

Dive into the world of Arduino with our overview of the Intel Galileo and a demonstration of a decade counter in Episode 55 of Let's Make It!
Join us in Episode 53 of Let's Make It as we create an easy GPS tracking unit using Arduino and a GPS shield!